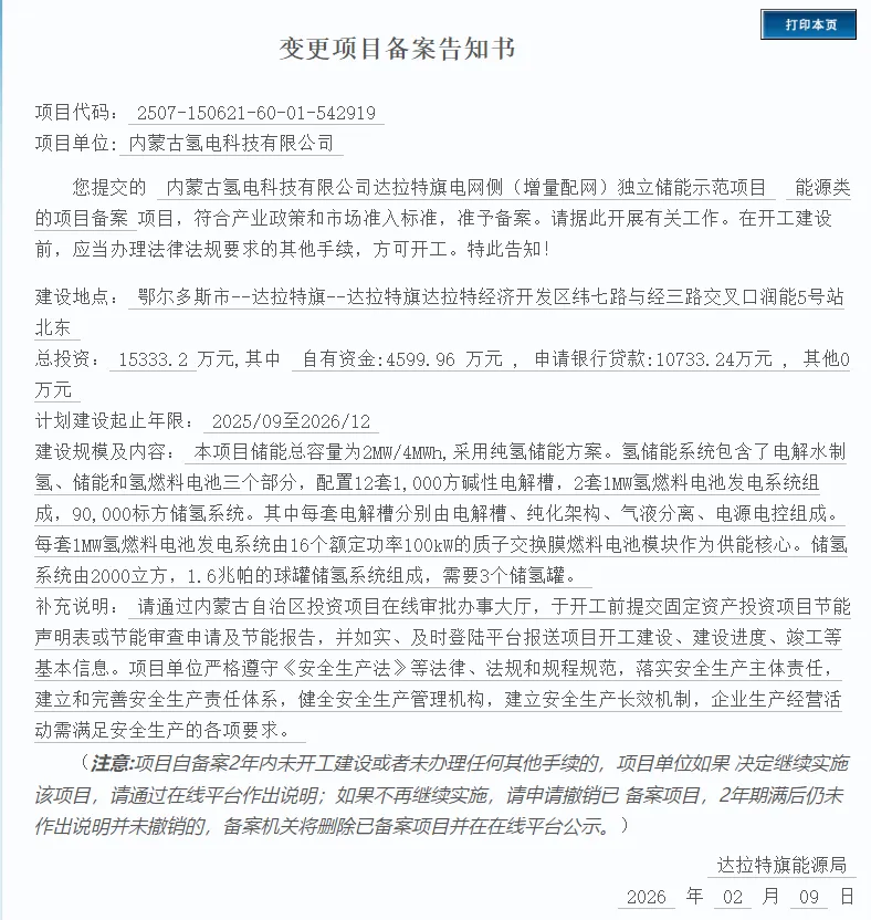
2月9日,内蒙古自治区投资项目在线审批办事大厅相关信息显示:
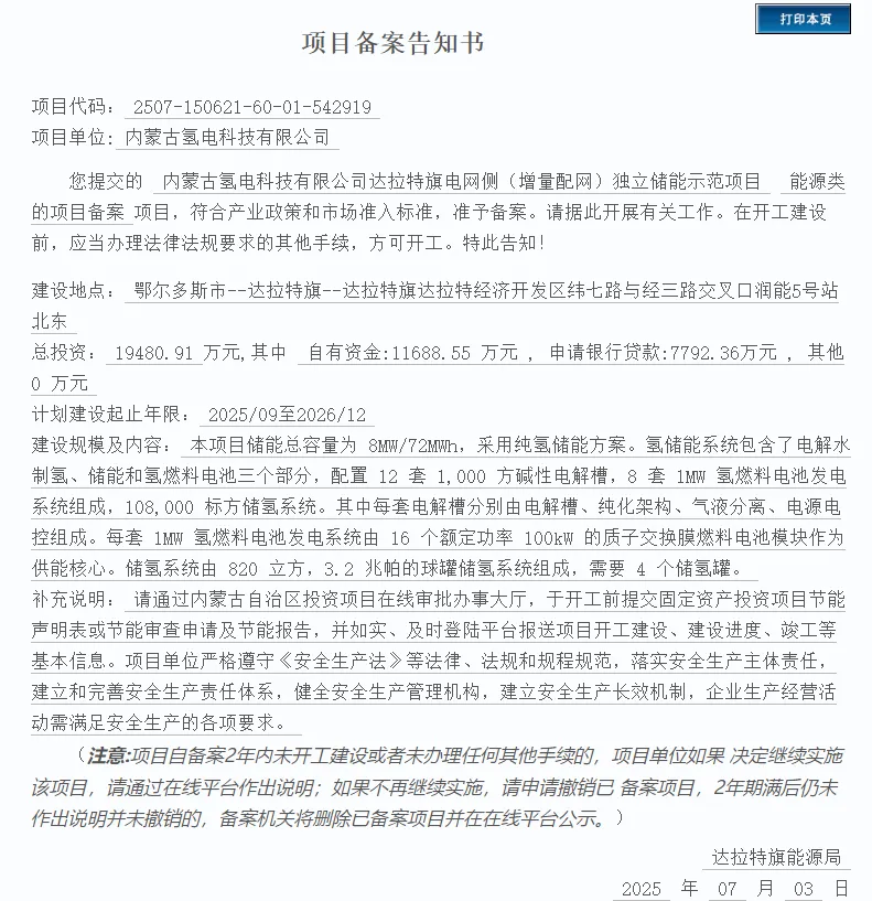
2025年7月3日,备案告知书显示:
内蒙古氢电科技有限公司提交的内蒙古氢电科技有限公司达拉特旗电网侧(增量配网)独立储能示范项目 能源类的项目备案项目,符合产业政策和市场准入标准,准予备案。
建设地点:鄂尔多斯市--达拉特旗--达拉特旗达拉特经济开发区纬七路与经三路交叉口润能5号站北东
总投资:19480.91万元,其中自有资金:11688.55 万元 , 申请银行贷款:7792.36万元 , 其他0万元
计划建设起止年限:2025/09至2026/12
建设规模及内容:本项目储能总容量为 8MW/72MWh,采用纯氢储能方案。氢储能系统包含了电解水制氢、储能和氢燃料电池三个部分,配置 12 套 1,000 方碱性电解槽,8 套 1MW 氢燃料电池发电系统组成,108,000 标方储氢系统。其中每套电解槽分别由电解槽、纯化架构、气液分离、电源电控组成。每套 1MW 氢燃料电池发电系统由 16 个额定功率 100kW 的质子交换膜燃料电池模块作为供能核心。储氢系统由 820 立方,3.2 兆帕的球罐储氢系统组成,需要4个储氢罐。


